太阳成集团(tyc122cc·china)官网-SunCity Group
关于我们
太阳成集团122ccvip介绍
经理致辞
组织机构
系介绍
现任领导
党群工作
理论学习
党务工作
工会工作
共青团
关工委
团队力量
教授
学科教授
荣休教授
副教授
讲师
博导介绍
硕导介绍
人才培养
本科生培养
教学管理
公司产品
人才招聘
教育管理
科学研究
科研动态
成果展示
研究机构
青教论坛
投稿指南
员工工作
规章制度
就业工作
员工组织
公司之星
教师之星
员工之星
员工园地
员工分会
员工风采
员工快讯
毕业合影
服务指南
校车时刻
办公电话
报销单据下载
当前位置:
首页
>
员工工作
>
就业工作
> 正文
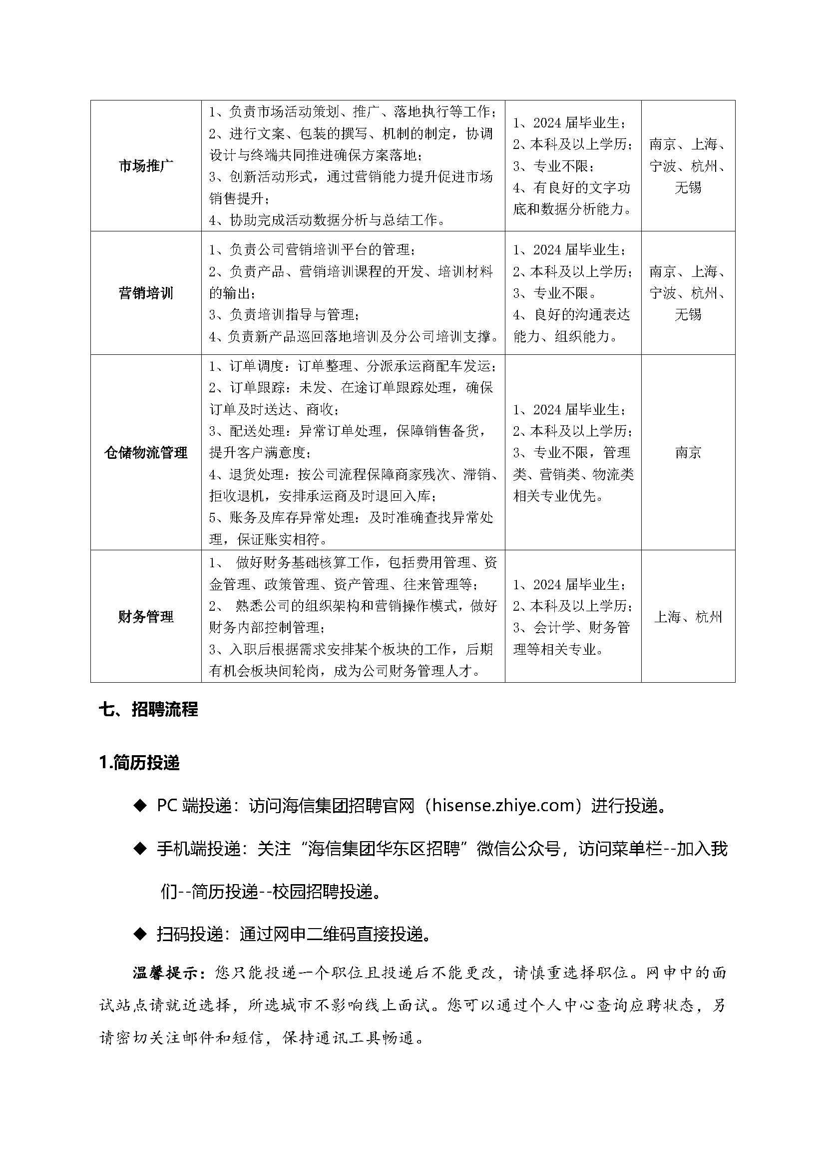
【2024职向未来】海信集团华东大区2024秋招(管理、财务、营销等)
阅读次数: 发布时间:2023-09-26